Monday February 2026

হটলাইন

সেবা এবং ধাপ

নং শিরোনাম সেবার ধাপ কার্যকলাপ
  
উপজেলা ভূমি অফিসের জন্য প্রধান সহকারী কাম-হিসাবরক্ষক পদে পদোন্নতির জন্য চুড়ান্ত গ্রেডেশন তালিকা। দেখুন
উপজেলা ভূমি অফিসের জন্য প্রধান সহকারী কাম-হিসাবরক্ষক পদে পদোন্নতির জন্য চুড়ান্ত গ্রেডেশন তালিকা। দেখুন
সার্ভেয়ারের অতিরিক্ত দায়িত্বে অফিস আদেশ। দেখুন
অকৃষি বন্দোবস্ত দেখুন
নামজারিী/খারিজ দেখুন
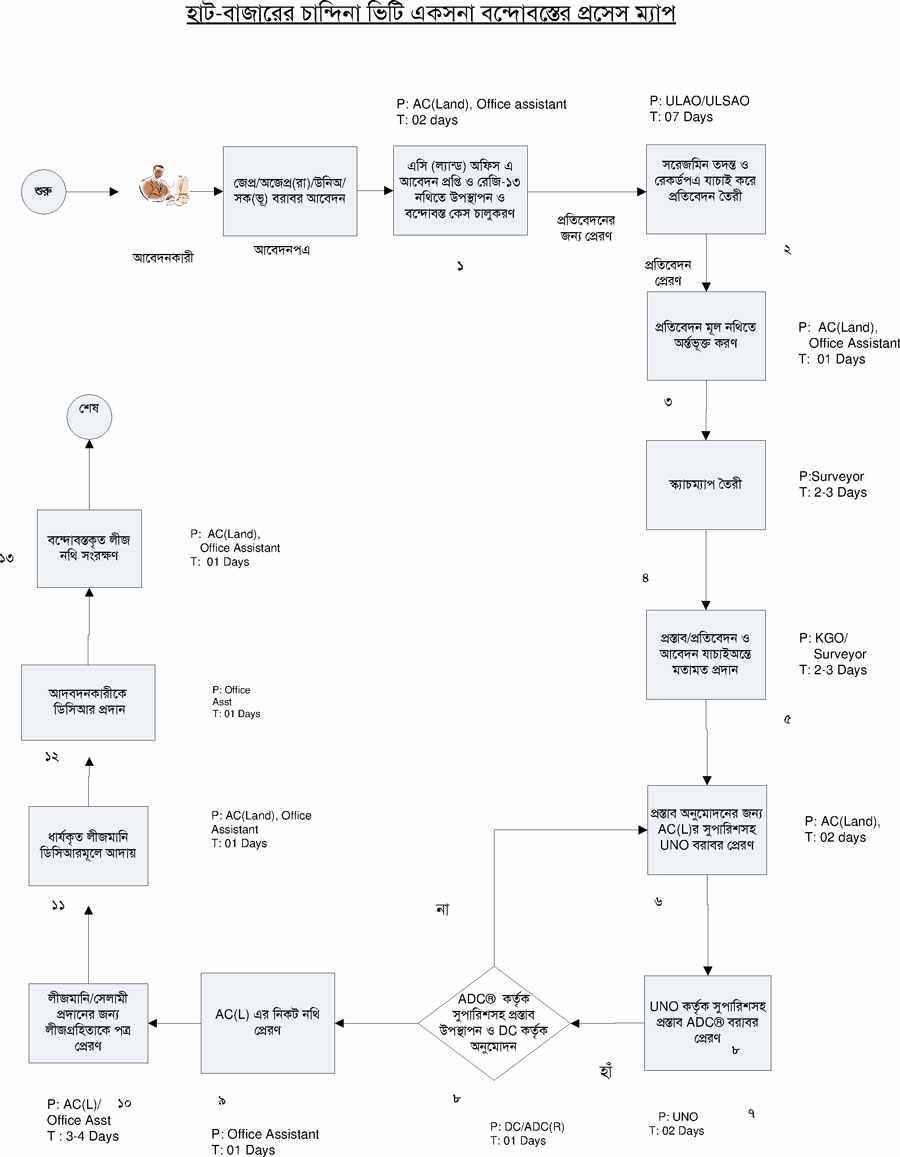
একসনা বন্দোবস্ত দেখুন
খাস জমি দেখুন
দেখছেন ১ থেকে ৭ পর্যন্ত, মোট ৭ এন্ট্রি

এক্সেসিবিলিটি

স্ক্রিন রিডার ডাউনলোড করুন